庄闲和对子网站
关于庄闲和对子网站
庄闲和对子网站简介
领导致辞
组织机构
企业历程
员工运动
国资监管
合规治理
新闻中心
集团动态
部分动态
子公司动态
专题报道
党群建设
事情动态
身边模范
学习园地
人才生长
人才战略
人才培养
招聘信息
录用公示
情况通告
招标采购
招采治理
集团交易信息
所属公司交易信息
信息果真
企业基本信息
企业经营情况
重大人事事项
企业重大事项
其他果真事项
成员企业信息
品牌之窗
企业名片
名优产品
特色优势
联系庄闲和对子网站
企业邮箱
OA
首页
关于庄闲和对子网站
新闻中心
党群建设
人才生长
招标采购
信息果真
品牌之窗
联系庄闲和对子网站
企业邮箱
OA
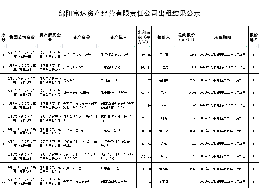
绵阳富达资产经营有限责任公司资产处理结果公示
2024.11.21
上一条
返回列表
下一条
网站地图